Wir haben zusammen mit dem Förderverein Freifunk im Neanderland e.V. die Genehmigung vom WDR erhalten, für den Aktionstag “Tür auf mit der Maus” die offizielle Maus bzw. den offiziellen Elefanten zu verwenden. Dieser darf unter den folgenden Bedingungen verwendet werden:
Es handelt sich um einen sehr einfachen Lötbausatz. Realistisch ab 8 Jahren lötbar.
Beim Bausatz dabei:
Der Elefant hält die RGB-LED im Rüssel. Die LED schaut dann oben über die Platine hinaus. Wenn alles gelötet ist, eine Batterie eingesetzt ist und der Schalter gedrückt wird geht die LED an und wechselt zwischen allen Farben langsam hin und her. Keine weitere Programmierung nötig.
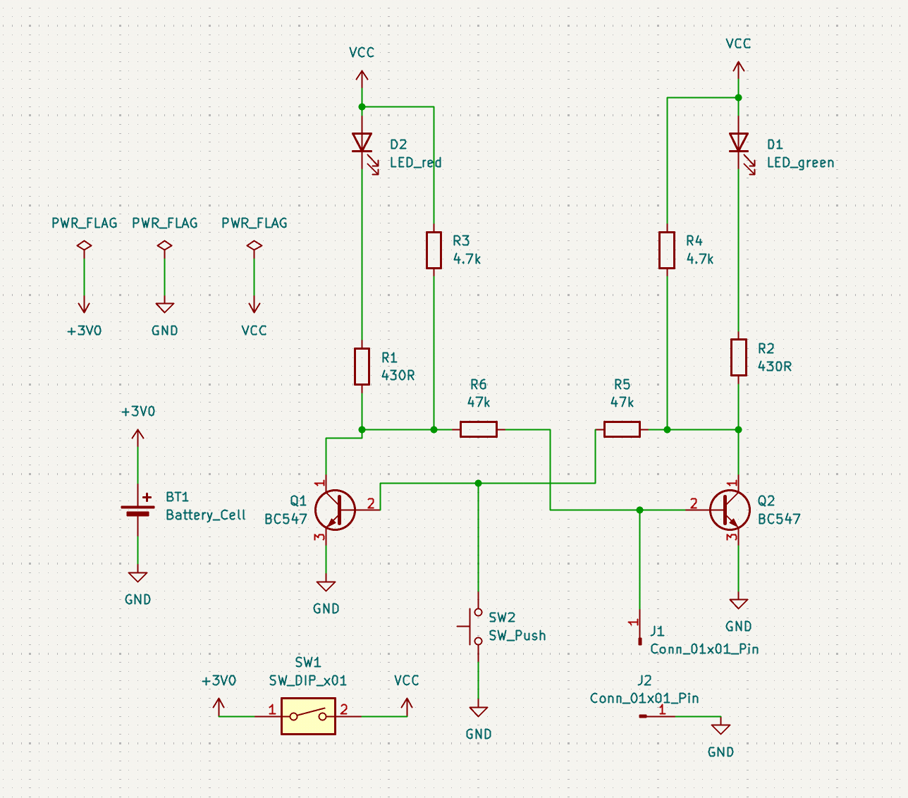
Die Maus ist 2025 (Motto: Spielzeit) dazu gekommen. Ein etwas komplexerer Bausatz, aber immer noch einfach zu löten. Passend zum Motto hält die Maus einen Draht zwischen den Händen. Der Schwanz der Maus ist mit einem Magneten befestigt und kann als Stylus abgemacht werden. Nun kann man damit Heißer Draht spielen. Berührt man den Draht, geht eine Rote LED an. Über einen Taster kann man die Maus resetten und die LED wird wieder Grün.
Die Maus besteht aus:
Ihr bekommt dann entsprechend der Anzahl Bausätze zugeschickt. Die Bausätze sind nicht einzeln in Tüten verpackt sondern kommen im bulk. Es wird eine vereinfachte Anleitung im PDF-Format geben.
Du machst selbst als Organisation beim “Tür auf mit der Maus”-Tag mit und möchtest einen Lötworkshop machen? Melde dich gerne per Email unter shop@blinkyparts.com. Wir geben die Platinen + Bauteile zum Selbstkostenpreis raus.
Nur so lange der Vorrat reicht!
Deadline: 01.09.2025
Selbstkostenpreis (voraussichtlich): 3 EUR/Netto pro Bausatz für Elefant, 7,50 EUR/Netto pro Bausatz für die Maus.
Da Viele angefragt haben:
Hier eine Liste der Organisationen die 2025 mitmachen werden:
TBD